/ Blog Share /
部落格
客戶SEO案例分享
2025.11.17 太陽能公司SEO成功案例分享|形象網站建置、Google排名第一頁、成功被AI摘要收錄

成功案例分享|從 0 到 Google 第一頁:太陽能公司的 SEO 成功之路
在競爭激烈的再生能源市場,要脫穎而出並不容易。這次,我們很高興能與 承源光能 合作,從零開始協助UI/UX 設計、前後端開發,打造具專業形象的官方網站,再到 SEO 佈局,攜手打造一條真正能帶來流量與商機的成長之路。這不只是「做一個網站」,而是專業、有說服力的形象官網,一個能承接流量、提升信任感、有效轉換的核心基地。

一年專注投入:SEO 排名從無到穩定第一頁
網站上線後,我們啟動完整的 SEO 操盤策略,包括:
◆ 產業關鍵字研究
◆ 網站內容架構優化
◆ 技術 SEO 調校
◆ 文章內容規劃與持續優化
◆ 外部連結與品牌聲量經營
經過將近一年的努力,我們成功讓兩個競爭激烈的關鍵字:
✅ 「太陽能公司」
✅ 「太陽能板安裝」
雙雙登上 Google 搜尋結果第一頁!
點我至YouTube觀看排名紀錄
然而,排名起伏,是 SEO 最真實的過程,在這一年的過程中,Google 演算法更新、產業競爭者動作等都曾讓排名上下波動,但客戶一直給予我們 100% 的信任,讓我們能持續調整策略、穩定推升成效。這份信任,是我們最珍惜的。如今,客戶已能穩定接觸到更多潛在客戶,網站也成為業務的重要推手,這不只是 SEO 成效,而是品牌曝光度、商機流量與企業成長的全面提升。最終結果,是努力與信任的共同成果!
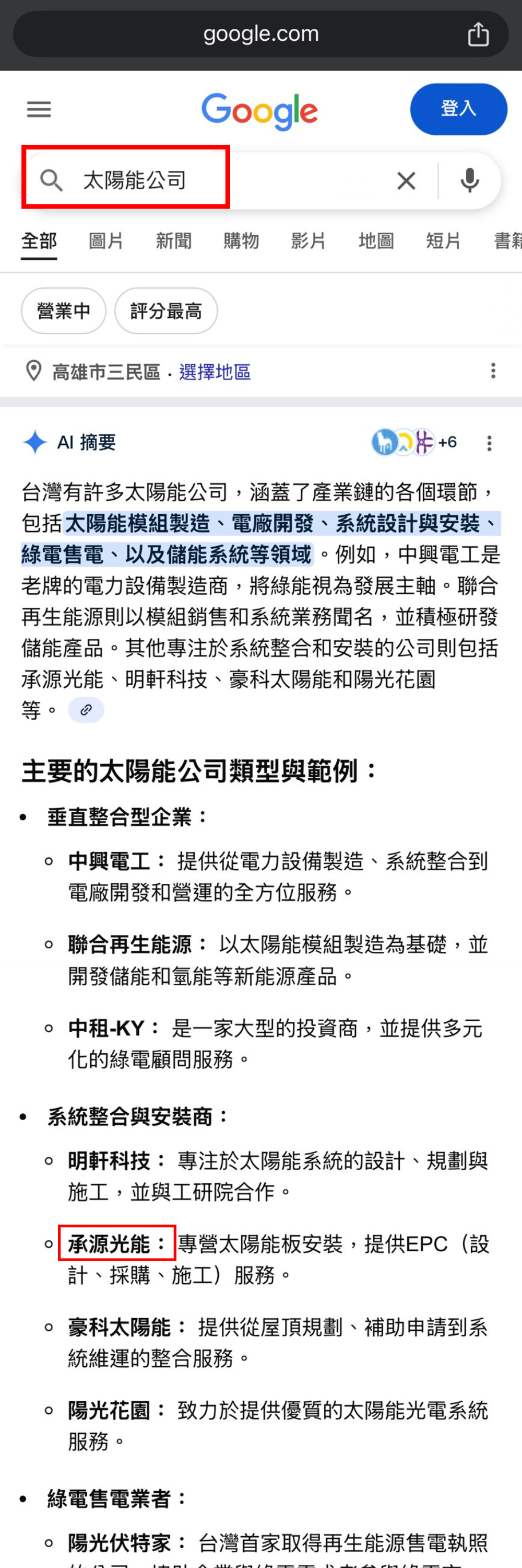
更進一步:成功被 Google AI 摘要收錄
除了傳統搜尋排名取得佳績,網站排名提升後,內容被 Google 判定為可信與高品質後,客戶也成功被 Google 的 AI 摘要收錄。

這意味著:你的內容不只在搜尋結果中被看見,更有機會直接出現在 AI 生成的解答區塊中,搶下更前端、更高曝光的位置。
SEO 優化不只影響搜尋排名,也會影響 AI 摘要的收錄與呈現。
Google 會優先引用結構清晰、內容完整、具權威性的頁面,而這正是 SEO 的核心。
在競爭激烈的再生能源市場,要脫穎而出並不容易。這次,我們很高興能與 承源光能 合作,從零開始協助UI/UX 設計、前後端開發,打造具專業形象的官方網站,再到 SEO 佈局,攜手打造一條真正能帶來流量與商機的成長之路。這不只是「做一個網站」,而是專業、有說服力的形象官網,一個能承接流量、提升信任感、有效轉換的核心基地。

一年專注投入:SEO 排名從無到穩定第一頁
網站上線後,我們啟動完整的 SEO 操盤策略,包括:
◆ 產業關鍵字研究
◆ 網站內容架構優化
◆ 技術 SEO 調校
◆ 文章內容規劃與持續優化
◆ 外部連結與品牌聲量經營
經過將近一年的努力,我們成功讓兩個競爭激烈的關鍵字:
✅ 「太陽能公司」
✅ 「太陽能板安裝」
雙雙登上 Google 搜尋結果第一頁!
點我至YouTube觀看排名紀錄
然而,排名起伏,是 SEO 最真實的過程,在這一年的過程中,Google 演算法更新、產業競爭者動作等都曾讓排名上下波動,但客戶一直給予我們 100% 的信任,讓我們能持續調整策略、穩定推升成效。這份信任,是我們最珍惜的。如今,客戶已能穩定接觸到更多潛在客戶,網站也成為業務的重要推手,這不只是 SEO 成效,而是品牌曝光度、商機流量與企業成長的全面提升。最終結果,是努力與信任的共同成果!
更進一步:成功被 Google AI 摘要收錄
除了傳統搜尋排名取得佳績,網站排名提升後,內容被 Google 判定為可信與高品質後,客戶也成功被 Google 的 AI 摘要收錄。

這意味著:你的內容不只在搜尋結果中被看見,更有機會直接出現在 AI 生成的解答區塊中,搶下更前端、更高曝光的位置。
SEO 優化不只影響搜尋排名,也會影響 AI 摘要的收錄與呈現。
Google 會優先引用結構清晰、內容完整、具權威性的頁面,而這正是 SEO 的核心。